Using host templates
Definition
A Template is a pre-configuration of settings of an object that can be used to configure it. The main advantage is to be able to define default values for certain objects to speed up the creation of similar objects.
A template can inherit properties from another template.
Templates from Monitoring Connectors make monitoring hosts easy, because they provide ready-to-use check commands.
Inheritance
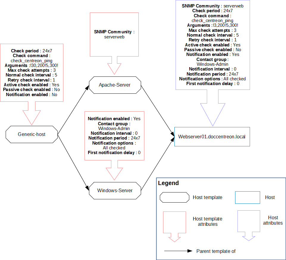
A host or a host template can inherit from one or more host templates. This heritage may be:
- associative (addition of multiple host templates)
- parent-child type
Parent-child type inheritance
This is a predefinition of settings at “n” levels. The object inherits from its Template which can itself inherit from its Template. If the child redefines a setting, this setting overwrites the one defined in the higher-level templates. Otherwise it is added to the settings.
Associative type inheritance
This consists of adding together several templates within the same object in order to add together all the settings available. If a host inherits from several host templates and if the same setting is defined on several templates, the host template situated above the other templates has priority over its ancestors.

The diagram below shows a host inheriting from multiple host templates.

Configuration
To add a host template:
Go into the Configuration > Hosts > Templates menu and click Add
Refer to the chapter covering configuration of hosts to configure a template because the form is identical.
By default, locked host templates are hidden. Check the "Locked elements" box to list all templates.