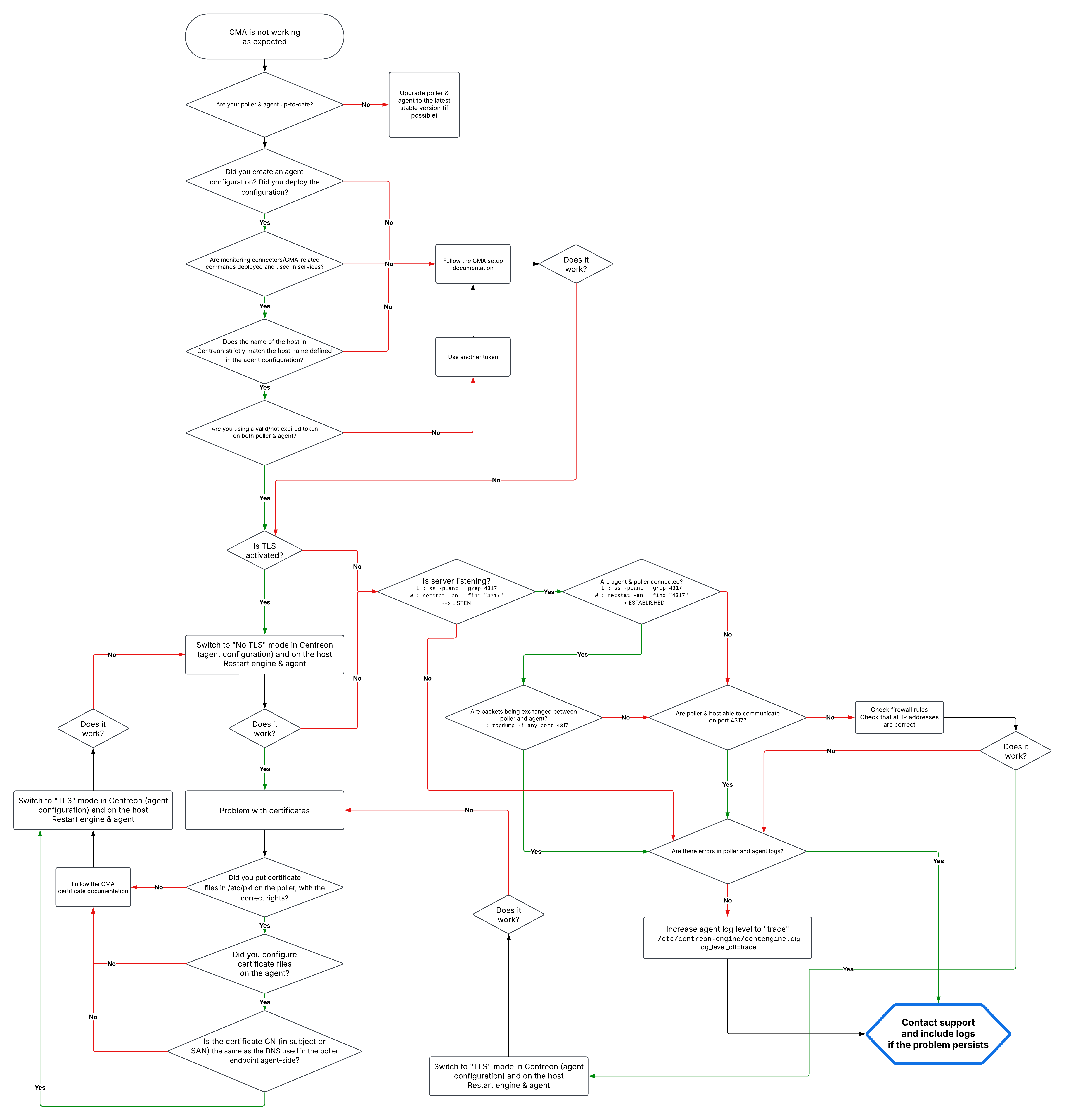
Troubleshooting CMA

Refresh a status
In many situations, you need to quickly re-check one or multiple resources to refresh their status.
Two types of check action are available:
The Forced check action on Resources status page is a check available for CMA, that you can perform at any time (in or out of the configured check period).
Check your resources and refresh their status in three ways:
By directly clicking the button on the line when the mouse is over it. By selecting one or multiple lines and clicking the Forced check button above the table. By clicking the Forced check button in the detail panel of the resource.
Host checks
- Linux
- Windows
Check that the service is running
-
Execute the following command:
systemctl status centagent -
If the service is not running, start it.
systemctl restart centagent
Check that the agent log file does not contain any errors
Depending on the path configured for your log file, check for any errors:
grep error /var/log/centreon-monitoring-agent/centagent.log
No lines should be returned.
Check that the connection with the poller is working
- The agent connects to the poller
- The poller connects to the agent
-
Execute the following command in PowerShell:
tnc <poller IP or DNS> -p 4317The following value must be returned:
Connection to <IP ou DNS collecteur> 4317 port [tcp/http] succeeded!
-
Port number 4317 must be open (inbound) on the host.
-
Execute the following command:
ss -plant | grep 4317This command must return results, showing that the agent is listening (LISTEN) or that the connection is established (ESTABLISHED).
State Recv-Q Send-Q Local Address:Port Peer Address:Port Process
LISTEN 0 0 0.0.0.0:4317 ::::State Recv-Q Send-Q Local Address:Port Peer Address:Port Process
ESTAB 0 0 0.0.0.0:4317 <POLLER IP>:<PORT>
Check that the service is running
-
Execute the following command:
services.msc -
Search for Centreon Monitoring Agent in the list of services: if the service is not running, start it.
Check that the logs do not contain any errors
Depending on the configuration, use the event viewer or look at the specified file.
Check that the connection with the poller is working
- The agent connects to the poller
- The poller connects to the agent
-
Execute the following command in PowerShell:
tnc <poller IP or DNS> -p 4317
The value true must be returned.
-
Port number 4317 must be open (inbound) on the host.
-
Execute the following command:
netstat -an | find "4317"This command must return results, showing that the agent is listening (LISTEN) or that the connection is established (ESTABLISHED).
Active Internet connections (servers and established)
Proto Recv-Q Send-Q Local Address Foreign Address State
tcp 0 0 0.0.0.0:4317 :::: LISTENActive Internet connections (servers and established)
Proto Recv-Q Send-Q Local Address Foreign Address State
tcp 0 0 0.0.0.0:4317 <POLLER IP>:<PORT> ESTABLISHED
Poller checks
Check that the server is listening and that packets are arriving
- The agent connects to the poller
- The poller connects to the agent
-
Port number 4317 must be open (inbound) on the poller.
-
Execute the following command:
ss -plant | grep 4317This command must return results, showing that the poller is listening (LISTEN) or that the connection is established (ESTABLISHED).
State Recv-Q Send-Q Local Address:Port Peer Address:Port Process
LISTEN 0 0 0.0.0.0:4317 ::::State Recv-Q Send-Q Local Address:Port Peer Address:Port Process
ESTAB 0 0 0.0.0.0:4317 <HOST IP>:<PORT>
Port number 4317 must be open (inbound) on the agent.
Execute the following command:
tcpdump -i any port 4317
This command must return results, showing that packets are exchanged between agent and poller.
Enable the OpenTelemetry logs
-
Edit the monitoring engine's configuration file:
/etc/centreon-engine/centengine.cfg -
Add the following line:
log_level_otl=traceThe different log levels are: trace, debug, info, warning, error, critical, disabled.
-
Restart the monitoring engine.
Check that the engine log file does not contain any errors
Execute the following command:
grep error /var/log/centreon-engine/centengine.log
No CMA related lines should be returned.
Checks in Centreon
Check in the Monitoring > Resource status page that all resources are up to date. The host and its configured services must return a status and metrics.
Location of poller and agent logs
-
Poller logs:
/var/log/centreon-engine/centengine.log -
Agent logs:
- Linux: by default,
/var/log/centreon-monitoring-agent/centagent.log(this log location can be configured in /etc/centreon-monitoring-agent/centagent.json) - Windows: the location is the one you specified when installing the agent (by default, in the Windows Event Viewer).
- Linux: by default,