Skip to main content

Templates

Definition

A Template is a pre-configuration of settings of an object that could be used to configure it. The main advantage is to be able to define default values for certain objects to speed up the creation of similar objects.

On creation of a Template, only the template name is mandatory. The other attributes are optional.

There are 3 types of template:

  • Host Templates
  • Service Templates
  • Contact Templates

The advantages are:

  • Simplified element definition
  • No duplication of data
  • Easy addition of new resources
  • Predefined configurations equivalent to a “catalog of indicators”
  • Templates can inherit from other templates.

Host Templates

Inheritance

A host or a host template can inherit from one or more host templates. This heritage may be:

  • associative (addition of multiple host templates)
  • parent-child type

Parent-child type inheritance

This is a predefinition of settings at “n” levels. The object inherits from its Template which can itself inherit from its Template. If the child redefines a setting, this setting overwrites the one defined in the higher-level templates. Otherwise it is added to the settings.

Associative type inheritance

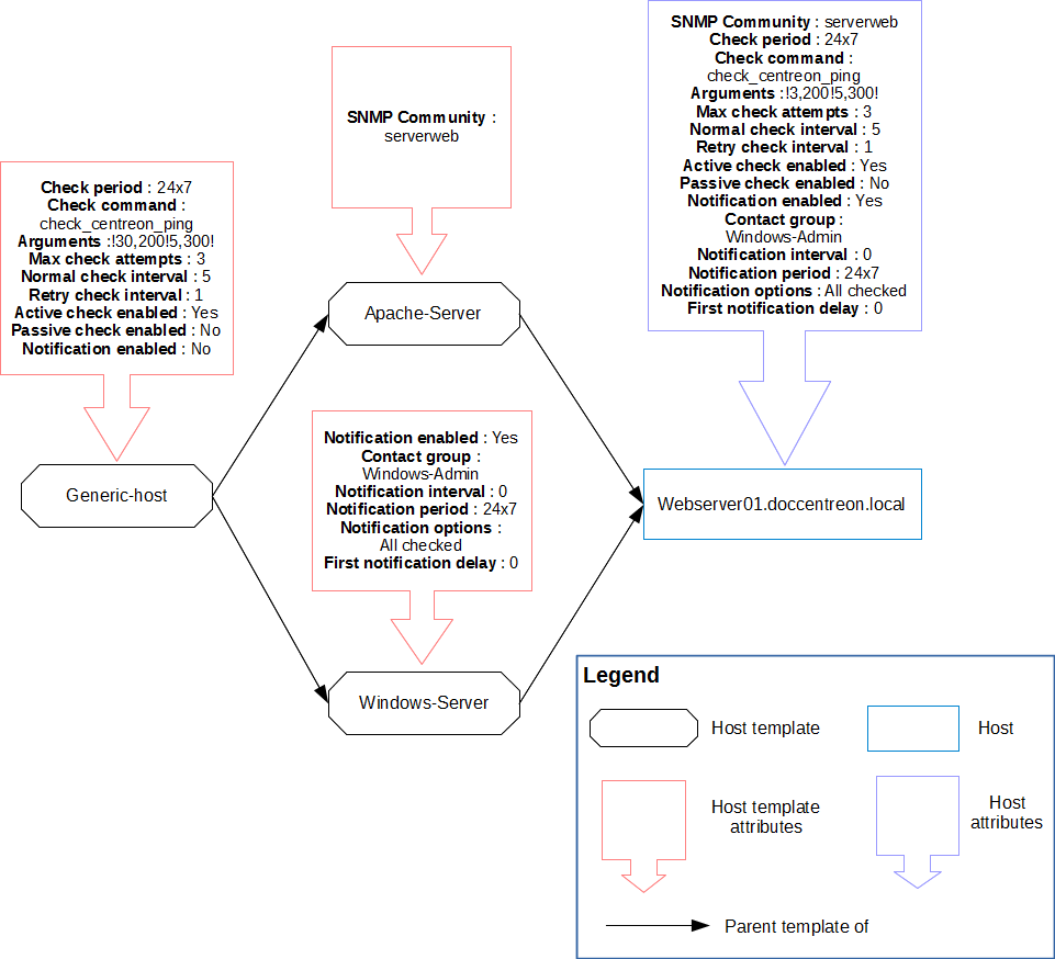
This consists of adding together several templates within the same object in order to add together all the settings available. If a host inherits from several host templates and if the same setting is defined on several templates, the host template situated above the other templates has priority over its ancestors.

image

The diagram below shows a host inheriting from multiple host templates.

image

Configuration

To add a host template:

Go into the Configuration > Hosts > Templates menu and click Add

Refer to the chapter covering configuration of hosts to configure a template, because the form is identical.

By default, locked host templates are hidden. Check the "Locked elements" box to list all templates.

Services Templates

Inheritance

A service or a service template can only inherit from a single service template (parent-child type inheritance).

image

Configuration

To add a Service Template:

Go to Configuration > Services > Templates and click Add.

Refer to the chapter covering configuration of services to configure a template, because the form is identical.

By default, locked service templates are hidden. Check the "Locked elements" box to list all templates.

Best practice

Explanations

Good practice requires that service templates be associated with a host template: on creation of a host, the services are generated automatically from the host's templates. There are two advantages in linking service templates to host templates:

  • The services generated automatically retain their granularity, i.e., it is possible to change the attributes of a service without affecting the other services obtained from this template
  • The creation of new hosts is speeded up greatly: simply define the host and the host's templates associated with it.

Example: We create the srvi-web-01 host according to the template below:

image

The host srvi-web-01 will automatically possess the following services:

  • Load, CPU, Memory, disk-/ from service templates linked to the host template “Linux-Server-RedHat-5”
  • Broken-jobs, hit-ratio, tablespaces, listener from service templates linked to the host template “DB-MySQL”
  • Process and connection from service templates linked to the host template “Web-Server-Apache”

When the services of a host are generated from host templates, it is possible that certain services generated are not checked by the monitoring tool. In this case, it is necessary to disable the services that are not used (but not to delete them). In case of deletion of services, regeneration of services of the host from host templates will re-create the deleted services.

Configuration

The linking of service templates with host templates takes place in the Relations tab of the service templates or host templates.

Contact Templates

A contact or a contact template can only inherit one contact template.

image

Configuration

To add a contact template:

Go to Configuration > Users > Contact Templates, and click Add

Refer to the chapter covering configuration of contacts. In addition, the contact templates are used for automatic import of profiles via LDAP